長期載人飛行過程中,失重環境引發的運動行為改變直接影響航天員的工作能力,這一問題源于中樞運動神經功能變化與肌肉萎縮的共同作用。盡管已有研究證實航天飛行會導致大腦結構和功能發生改變,但中樞運動神經具體的變化特征一直不明確。因此,在模擬失重環境下監測運動皮層的神經元活動,并探究其對運動行為變化的調控機制具有重要意義。然而,先前因缺乏能夠實現實時監測、長期動態、單細胞分辨率神經元活動記錄工具,無法對模擬失重小鼠運動皮層神經元在自由運動行為時的動態變化進行實時監測。
為了進一步解析模擬失重所引發的運動皮層縱向功能變化的神經機制,實現在單細胞水平上獲取模擬失重及其恢復期內后肢運動皮層神經元活動的動態變化規律,利用超維景微型化雙光子技術實現了對小鼠后肢去負荷(HU)模擬失重及后續恢復階段的后肢運動皮層L2/3神經元活動的連續動態監測。
Research
2025/09
2025年09月19日,中國航天員科研訓練中心李英賢/厲建偉研究團隊在國際著名期刊Research上發表題為“Dynamic Changes in Hindlimb Motor Cortex Neurons During Simulated Weightlessness Revealed by Miniature 2-Photon Microscopy”的研究論文(DOI: 10.34133/research.0877)。

論文上線截圖
該研究利用微型化雙光子成像技術等研究方法,發現長期模擬失重會導致小鼠運動功能逐漸下降,并伴隨其后肢運動皮層L2/3層神經元活動的持續性改變。這些神經元可分為“激活型”、“抑制型”和“無響應型”三類,它們在模擬失重環境下表現出高度異質性響應特征,激活型神經元在主動和被動運動中的活動均隨時間增強,但被動運動相關的激活神經元比例下降,主動運動相關比例則保持不變。值得注意的是,經過兩周的恢復,小鼠的運動行為恢復正常,雖然部分神經元活動的恢復存在一定延遲,但是同類型神經元的比例及活動水平也大多恢復至基線狀態(圖1)。

圖1.模擬失重下運動行為與后肢運動皮層神經元活動的變化規律模式圖
本研究中,研究人員首先通過對模擬失重不同時間的小鼠進行行為學測試。結果表明,隨著模擬失重時間的延長,小鼠運動能力呈現漸進性衰退。在曠場主動運動實驗中,模擬失重28天的小鼠主動運動行為較14天時進一步下降,這表明除肌肉萎縮外,模擬失重引起的神經系統(尤其是后肢運動皮層)功能改變對這種運動能力的漸近性變化同樣非常重要(圖2)。

圖2.模擬失重導致的運動功能發生漸進性衰退,該變化在尾吊結束兩周后恢復正常
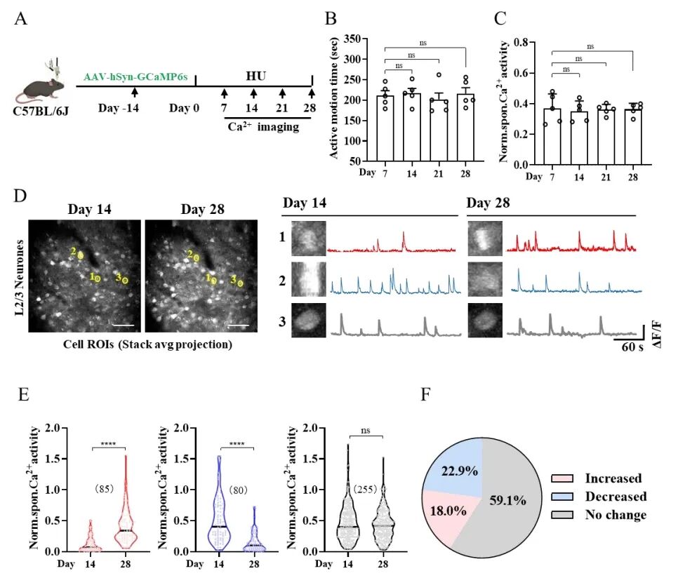
接下來,研究人員發現了在長期模擬失重環境下后肢運動皮層的神經元活動呈現三類不同的響應模式,其中22.9%的神經元活動顯著降低,18%的神經元活動顯著升高,剩余59.1%的神經元活動無明顯變化(圖3、視頻1)。上述結果在單細胞水平上證實了模擬失重導致神經元活動呈現持續性紊亂的狀態,這一發現為深入理解模擬失重環境對神經功能的影響提供了重要依據。

圖3.雙光子鈣成像揭示了模擬失重誘導小鼠后肢運動皮層神經元活動的異質性變化
使用雙光子成像對后肢運動皮層神經元進行單細胞水平的鈣活動分析,研究人員發現在主動運動(曠場實驗)和被動運動(轉棒實驗)的行為學范式中,后肢運動神經元可分為“激活型”、“抑制型”和“無響應型”三類,且在模擬失重下,這三類神經元的鈣活動特征和比例變化呈現出高度異質性。具體而言,在維持高速主動運動行為時,模擬失重28天的小鼠后肢運動皮層中激活型神經元的活動較14天顯著增強,意味著隨著模擬失重時間延長,維持高速運動行為需要更多的神經元激活(圖4)。而在轉棒實驗的被動運動行為中,盡管14天和28天模擬失重組的轉棒掉落時間無差異,但維持轉棒上被動運動的后肢運動皮層神經元活動及比例均發生了顯著改變,證實模擬失重造成該區域神經元活動的持續性變化。

圖4.模擬失重下小鼠后肢運動皮層神經元活動在曠場實驗中的變化
此外,研究還揭示了模擬失重影響后肢運動皮層的分子機制。模擬失重狀態下,小鼠運動皮層中與多巴胺能神經分化、突觸傳遞與可塑性以及神經內分泌調節相關的基因發生顯著變化,其中對運動控制至關重要的多巴胺能信號通路基因表達出現明顯改變。同時,后肢去負荷會顯著富集運動皮層中的免疫炎癥相關通路,使Ccl3、Il31ra等神經炎癥相關基因表達上調,而神經炎癥則是導致該區域神經元功能改變的重要原因。
該研究在單細胞水平闡明了模擬失重下后肢運動皮層神經元的動態適應規律,揭示了中樞神經系統在航天運動功能改變中的重要作用。研究發現的“神經元異質性響應”模式及多巴胺信號、神經炎癥通路激活對失重所致神經元功能變化的潛在調控機制為開發航天神經功能紊亂的針對性保護措施提供了理論依據和新思路。同時該研究還為解析航天飛行過程中運動功能的神經調控模式提供了更多模態的數據基礎,為探究中樞系統適應模擬失重環境的神經可塑性調節機制提供了新的角度。
//
中國航天員科研訓練中心的李英賢研究員和厲建偉副研究員、北京大學分子醫學南京轉化研究院的張立風研究員,以及甌江實驗室的凌樹寬研究員為該論文的共同通訊作者。中國航天員科研訓練中心博士后/河南大學生命科學學院范媛媛副教授,以及中國航天員科研訓練中心的厲建偉副研究員為該論文的共同第一作者。本研究獲得了科技創新2030-“腦科學與類腦研究”重大項目、國家自然科學基金委、南京腦觀象臺探索計劃以及中國博士后科學基金等多個項目的經費支持。
立即詢價
您提交后,專屬客服將第一時間為您服務