古人云"知足常樂",《中庸》亦有"過猶不及"之論,這些智慧都指向同一個道理:凡事皆有其度,恰到好處方為上策。在生物體內,當身體缺水時會主動尋找水源,一旦需求得到滿足便會自然停止攝取。這一看似平常的生理過程,實則體現了神經系統令人嘆為觀止的精密調控能力。
飲水行為受穩態調節,還能在血液滲透壓發生變化前迅速調整,這種現象被稱為預期性口渴滿足。穩態和預期信號在穹窿下器官(SFO)中匯聚;然而,在血液成分變化之前,將外周信息傳遞到SFO的神經通路尚不清楚。
Nature Neuroscience
2025/09
2025年9月22日,浙江中醫藥大學陳忠/汪儀團隊在Nature Neuroscience在線發表題為“A bottom-up septal inhibitory circuit mediates anticipatory control of drinking"的研究論文,研究揭示了小鼠內側隔核(MS)向SFO傳導的抑制性環路,該通路參與調控小鼠飲水行為的預期性控制。MSγ-氨基丁酸(GABA)能神經元通過整合口腔線索和追蹤胃腸道信號來編碼水分飽足信號。這些神經元接收來自臂旁核的信號,并將信號傳遞給SFO中的CaMKII神經元,形成自下而上的活性通路以防止過度飲水。當該通路受損時,會導致飲水過量并引發低鈉血癥。

論文上線截圖
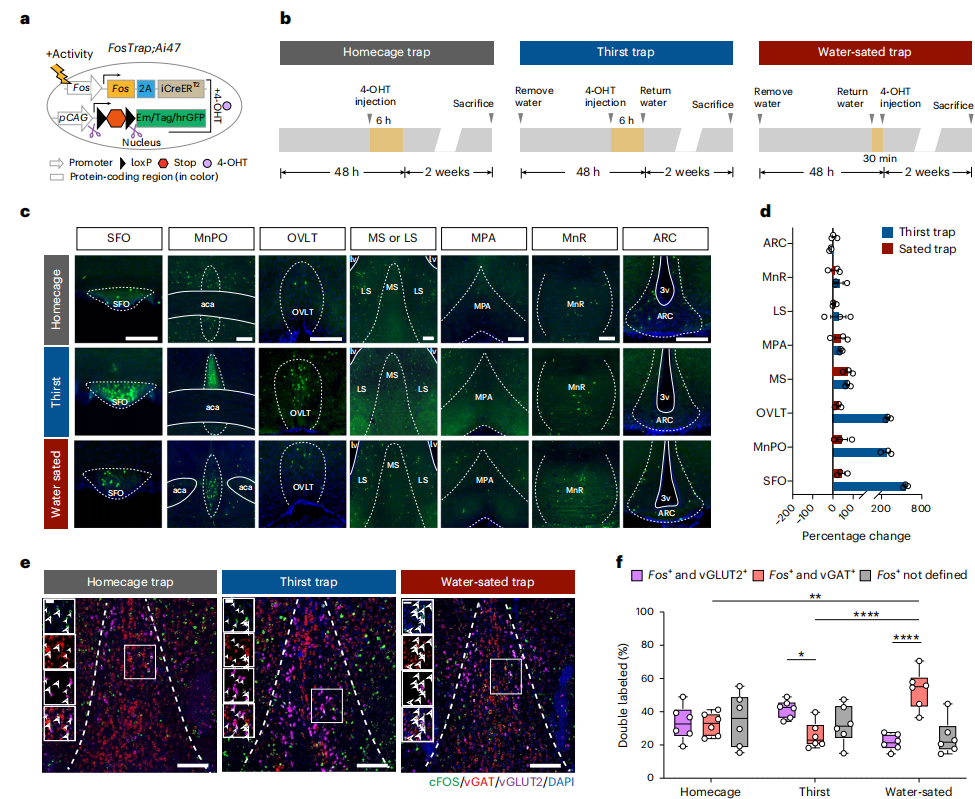
首先,研究人員通過逆行追蹤和FosTrap發現,MS不僅是控制飲水行為的重要中樞SFO得重要上游之一,且MS的GABA能神經元在水飽足狀態下顯著激活。

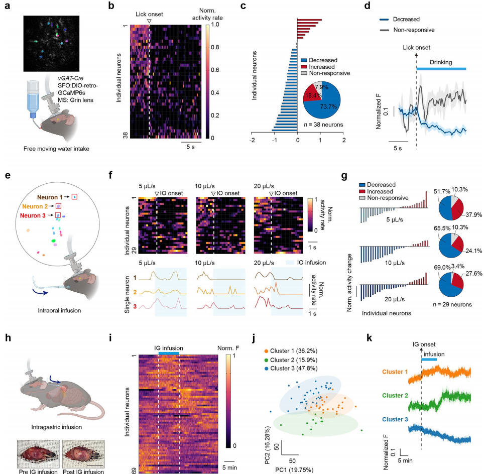
考慮到MSvGAT-SFO回路在飲水行為中的復雜性,研究人員利用超維景微型化雙光子顯微鏡開展了鈣成像記錄,結果顯示這些神經元在飲水過程中呈現雙相性活動模式:在舔舐開始時快速抑制,隨后在飲水過程中逐漸增強活動。提示MS的GABA能神經元同時編碼兩類先行信息:第一,舔舐相關的口腔即時反饋的抑制信號;第二,隨后來自胃腸道的信號的激活 “慢信號" 。

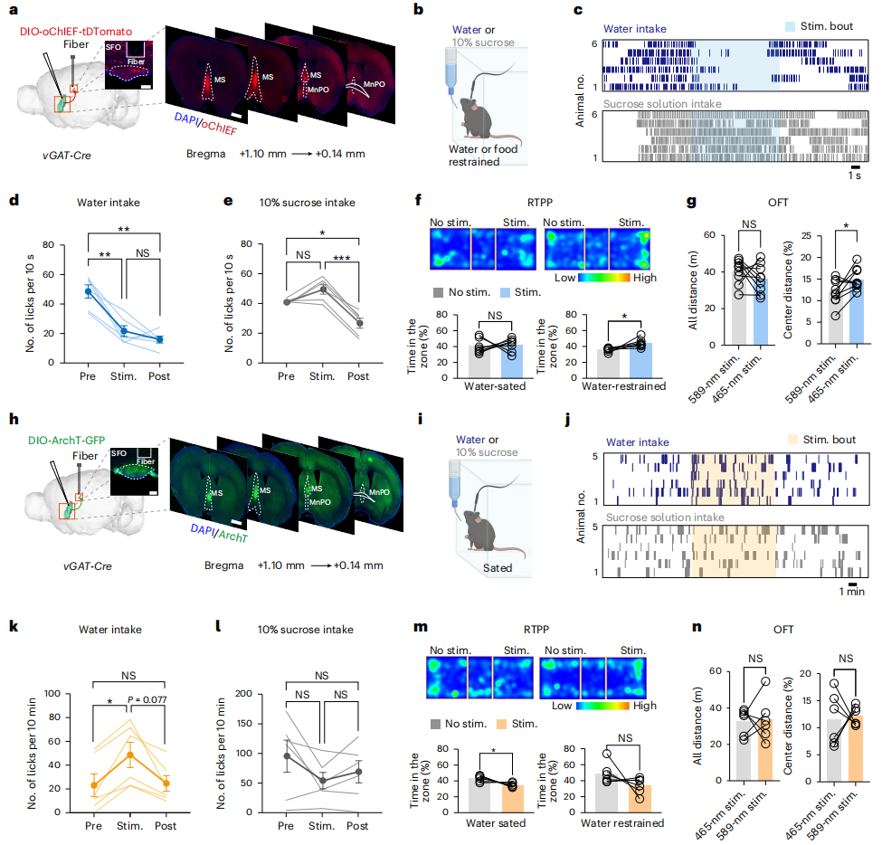
通過精確操控這一神經環路,研究人員發現光遺傳學選擇性激活這條MS-SFO的GABA能神經環路可以立即終止口渴小鼠的飲水行為;而抑制這條通路,則會讓已經喝飽的小鼠繼續喝水,說明該回路對飲水具有“狀態依賴的雙向調控":在口渴狀態下激活MS→SFO環路帶來即時“止飲",并呈正價效應;在水飽狀態下抑制該通路則產生負價驅動,誘發“假性口渴"而延長飲水。

為了探索投射至SFO的隔核GABA能神經元的分子特征,研究團隊采用空間轉錄組測序(spatial-seq)技術,發現這些神經元與毗鄰的內側前視區(MnPO)的GABA能神經元在基因表達上存在顯著差異。具體而言,MnPO的GABA能神經元主要由胰高血糖素樣肽1受體(glucagon-like peptide 1 receptor, GLP1r)基因標記,而SFO投射的隔核GABA能神經元則選擇性表達SRY框轉錄因子6 (SRY-Box Transcription Factor 6, Sox6)。Sox6被認為在體液平衡調控中發揮重要作用。

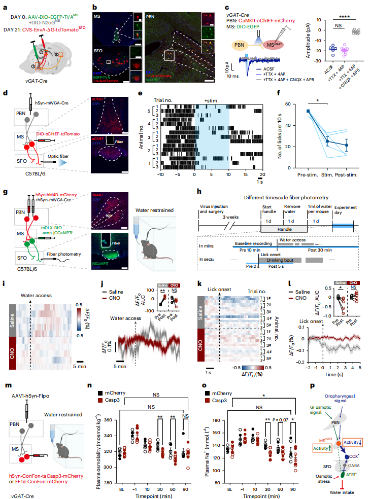
接下來,研究人員界定了 MS GABA 能神經元的下游 SFO 功能細胞類型。首先,狂犬病毒單突觸示蹤與電生理證明了SFO的興奮性CaMKII神經元是MS GABA能神經元的主要直接下游,二者形成抑制性單突觸連接。進一步功能連接實驗表明,激活MS GABA能神經元可以光跟隨性地即刻抑制SFOCaMKII鈣活動。關鍵的是,當在脫水狀態下激活SFOCaMKII神經元,可顯著逆轉光激活MSvGAT-SFO環路所產生的抑制攝水效應,表明SFOCaMKII神經元是這條抑制性環路調控飲水的核心“效應器" 。

那么,這些MS的GABA能神經元是如何知道我們已經喝夠水了呢?研究發現,這些神經元能夠同時接收來自PBN輸入的口腔和胃腸道信號,并將這些感官信息整合后傳遞至下SFO,從而調控飲水行為。PBN作為關鍵信號的中轉站,將口腔和胃腸道的感覺信息傳遞至MS區的GABA能神經元,為飲水調控提供了一個更完整的神經網絡框架。切斷PBN至MS的信號輸入后,MS GABA神經元在飲水過程中的鈣活動也被 “鈍化",小鼠會過度飲水并發生低鈉血癥——這就像是沒有了"剎車"的車輛,一路狂奔導致事故。

【參考文獻】
Xu L, Sun Y, Huang C, et al. A bottom-up septal inhibitory circuit mediates anticipatory control of drinking. Nat Neurosci. Published online September 22, 2025. doi:10.1038/s41593-025-02056-4
立即詢價
您提交后,專屬客服將第一時間為您服務